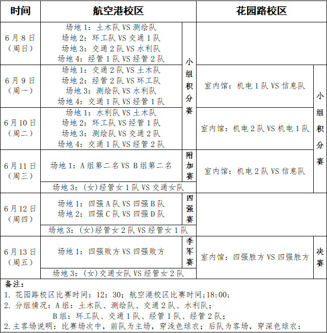
一、竞赛日程

二、参赛要求
1、在校正式注册、身体健康的学生均具有报名参赛资格。参赛队员必须持有本人学生证、身份证、校园卡三种之一,否则不允许参赛。
2、各学院必须为参赛学生购买意外伤害保险,如果没有保险不能参加比赛,保险的审查工作由各院自己负责审查,如果没有保险各院仍让队员参加比赛,如发生意外由各院负责。
3、各支队伍进行赛前检录时,必须由院系教师担任领队或教练进行检录,原则上不允许无教师带队的参赛队伍进行检录。
三、竞赛办法
(一)组别
本次比赛分为男子组和女子组。
(二)执行中国篮协审定的最新《篮球规则》。规则的解释权归体育教学部。
(三)比赛办法
第一轮:分校区比赛
本轮采用分校区分组单循环赛
1、计分方式:小组赛胜一场积2分,负一场积1分,弃权积0分,积分高者名次列前。
2、若两队积分相同,则两队之间比赛的胜队名次列前;
3、若两个以上的队积分相同,则以这几个积分相同的队之间比赛胜负排列名次,若仍相同(既成循环套),则按他们之间比赛时的得失分率排出名次;
4、根据前三条内容仍决定不出名次,则和同积分之间比赛的队加赛一场,决定出最后的名次。
(四)晋级方法
1、小组赛:花园路校区进行单场循环赛制,积分最高者晋级四强;航空港校区8支队伍分a、b两组,分组进行单场循环赛制,两组积分最高的两支队伍晋级四强;
2、附加赛:航空港校区两组队伍中,积分排列第二的两支队伍进入附加赛,胜者晋级四强;
3、四强赛:四支队伍进行抽签,两两对决,胜者进入决赛,争夺冠亚军,败者进入季军赛,争夺季军;
4、女队3支队伍采用单场循环赛制,减一录取,按积分高低分设冠军与亚军,不设第三名。
(五)有关规则和要求
1、比赛全场时间为4×10分钟。分1、2、3、4节进行,每节10分钟,其中,第1、2节和3、4节之间休息2分钟,第2、3节之间休息5分钟。加时赛为5分钟。
2、除比赛最后2分钟及加时赛采用净时计时(停表计时)外,其他时间均采用实时计时(不停表计时)。
3、场上队员已发生5次侵人犯规或2次技术犯规、违体犯规,必须立即离开比赛。
4、一节中某队已发生全队4次犯规时,该队处于全队犯规处罚状态。
5、暂停:每节每队有1次暂停机会。加时赛增加一次暂停。
(六)关于弃权
比赛运动员(队)按规定开赛时间迟到10分钟者,判该运动员(队)该场比赛弃权。
四、服装
各代表队必须统一比赛服。需有深浅两套衣服,并印有同规格的数字号码。比赛时上场队员必须穿着运动鞋和统一的队服;禁止佩戴首饰及其他可能有安全隐患的物品,违反规定者禁止参赛。
五、安全
各代表队领队需指定专人负责比赛期间队员的安全事宜。赛前要督促队员做好各项准备活动。
六、本规程如有未尽事宜,由竞赛组委会补充。
七、本规程解释权及修改权属主办单位所有。